注册
地址:北京市西城区大红罗厂街1号
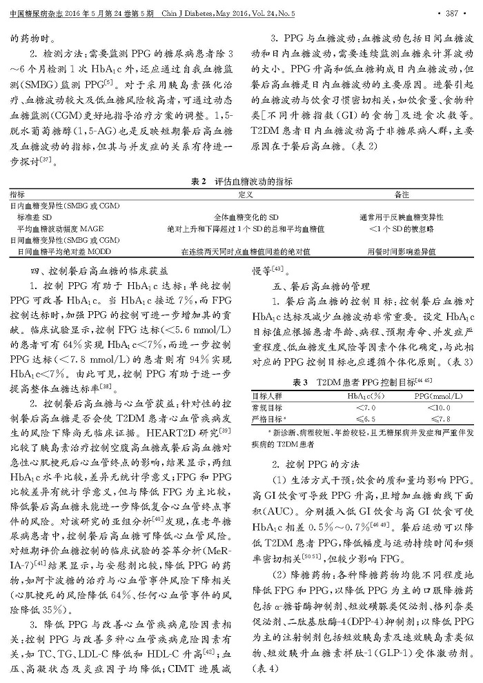
邮编:100034
电话:010-88505683,010-66515929
传真:010-88505683
E-mail:journal@cds.org.cn
来自:中国糖尿病杂志 编辑:母义明 纪立农 杨文英 洪天配 等|点击数:|2016-05-12
版权所有:《中国糖尿病杂志》社 主管单位:中华人民共和国教育部 主办单位:北京大学
地址:北京市西城区大红罗厂街1号 邮编:100034 电话(传真):010-88505683
中国糖尿病杂志社版权所 京ICP备11029051号-1 Powered by JiuduCMS 技术支持:九度创想